Author
Correspondence author
Rice Genomics and Genetics, 2025, Vol. 16, No. 6 doi: 10.5376/rgg.2025.16.0029
Received: 11 Oct., 2025 Accepted: 26 Nov., 2025 Published: 16 Dec., 2025
Feng X.Z., 2025, Cross-talk between DNA methylation and miRNA networks in rice stress response, Rice Genomics and Genetics, 16(6): 321-329 (doi: 10.5376/rgg.2025.16.0029)
Rice, as one of the most important food crops in the world, often suffers from various environmental stresses such as drought, salt stress and pathogen infection. These adverse factors seriously affect its yield and quality. This study systematically reviewed the dynamic changes of DNA methylation under adverse conditions, including methylation types such as CG, CHG, and CHH and their regulatory enzymes (such as MET1, DRM2, and CMTs), and summarized the regulatory roles of key mirnas such as miR156, miR169, and miR398 in the process of rice stress resistance. Especially in the fine regulation of transcription factors and signaling pathways, the interaction mechanism between DNA methylation and miRNA expression was analyzed with emphasis, such as the influence of methylation on the expression of miRNA gene promoters and the feedback regulation of miRNA on the expression of DNA methyltransferases. This study reveals the interaction mechanism between DNA methylation and miRNA in the stress response of rice, providing a theoretical basis and potential target resources for future molecular breeding of highly resistant rice.
1 Introduction
When it comes to global food security, the importance of rice (Oryza sativa) is almost beyond doubt. It is a staple food on the dining tables of many countries and feeds more than half of the world's population. But then again, in the fields, rice does not grow carefree. Drought, salinity and alkalinity, as well as the invasion of pathogens, these environmental pressures often lead to reduced rice production and even directly affect the quality of the grains. The various stresses mixed together disrupt the complex physiological mechanisms and molecular regulation within plants (Yin et al., 2024). Scientists have been seeking answers-what mechanisms determine whether rice can withstand it.
DNA methylation is one of the clues that cannot be avoided. It is a regulatory tool at the epigenetic level, which regulates whether genes are expressed by influencing the methylation status of their promoters. Especially when plants are confronted with adverse conditions such as drought, cold or salt stress, this regulation becomes particularly crucial because it involves responses at multiple levels including abatric acid signaling and chromatin structure adjustment (Garg et al., 2015; Sun et al., 2022). But things are not that simple. microRNA (miRNA), as another post-transcriptional regulatory system, also gets involved. They usually "turn off" target genes by cutting mRNA or blocking translation. But more complex is that some mirnas themselves can also affect the DNA methylation pathway, or conversely be regulated by DNA methylation (Campo et al., 2021; Jia et al., 2025). Recent studies have even found that some mirnas directly target DNA methylation regulators, which makes it necessary to rethink the relationship between the two: They do not operate independently of each other, but jointly determine the response mode of rice to stress through mutual restraint or activation (Du et al., 2024). If this interaction mechanism can be clarified, perhaps new entry points can be found to enhance the stress resistance of rice, and thus varieties can be improved more specifically. This is precisely the starting point for our further research.
This study will review the role of DNA methylation and miRNA networks in rice stress responses, with a focus on elaborating the interaction and regulatory mechanisms between the two. It will summarize the latest progress in DNA methylation and miRNA research, and subsequently explore the molecular mechanisms of their interaction and discuss the experimental evidence from recent studies. And it is emphasized to elaborate on its significance for rice breeding and stress resistance improvement. By integrating epigenetic and small RNA regulatory perspectives, this study aims to provide a comprehensive framework for future research and practical applications to enhance the adaptability of rice to environmental stress, thereby promoting sustainable agriculture and food security.
2 Regulatory Mechanisms of DNA Methylation in Rice Stress Response
2.1 Types of DNA methylation (CG, CHG, CHH) and associated enzymes (MET1, DRM2, CMTs)
DNA methylation in rice is not merely A matter of "whether there is or not", but rather in which sequence context it occurs: CG, CHG or CHH (where H refers to A, T or C). Behind each type, there is a specific enzyme "responsible". Like CG methylation, it is maintained by MET1; CHG was handed over to CMTs. For the CHH part, an RNA-mediated mechanism is required, which is de novo established by DRM2 (Yin et al., 2024). These seemingly complex divisions of labor are actually aimed at stabilizing the genome and keeping transposons silent. Especially when stress strikes, they can help plants adjust their gene expression in a timely manner, which can be regarded as a set of underlying "programming" for maintaining the order of the system.
2.2 Changes in methylation levels under stress conditions and their impact on gene expression
Not all rice varieties exhibit the same behavior under stress; some undergo significant methylation changes, while others remain relatively stable. DNA methylation levels can change under conditions such as drought or salt stress, or even abnormal temperatures. This change itself is not entirely a bad thing. For instance, in drought-tolerant rice, the methylation group is relatively stable, and the number of DMRs that occur after drought is not large. This actually reflects that their regulation is more "stable" (Wang et al., 2016). The positions of increased or decreased methylation are different, and the regulated target genes are also different. Some are related to the ABA pathway, and some are related to the clearance of ROS (Guo et al., 2019; Cai et al., 2022). That is to say, methylation regulation is not a one-way switch; it can both inhibit and activate, depending on the specific gene and context.
2.3 Identification of differentially methylated regions (DMRs) related to stress response in rice
To understand how rice senses environmental stress, DMRs is a key piece of the puzzle. Genome-wide studies have found that some DMRs often occur near genes related to the pathways regulating programmed cell death, nutritional adjustment, and stress tolerance (Garg et al., 2015). Moreover, the distribution of these DMRs varies among different varieties. After comparing the hardy and sensitive varieties, it was found that there were differences in the number and position of DMR and even the abundance of related small Rnas (Rajkumar et al., 2020). Such differences can sometimes even be linked to the intensity of gene expression. If used properly, this information can be employed as a "marker" in breeding, especially when one intends to specifically regulate certain stress-resistant traits.
3 Functional Roles of miRNAs in Rice Stress Adaptation
3.1 Overview of miRNA biogenesis and target regulation mechanisms
Before discussing how mirnas participate in the stress response of rice, it is necessary to understand how they are generated and how they function. miRNA does not exist in a mature form from the very beginning. Their journey starts with pri-miRNA, undergoes step-by-step processing to become pre-miRNA, and then is cleaved into true mature miRNA. After these mature mirnas enter the RISC complex, they start to "recognize" and regulate the target mRNA. Sometimes they promote the degradation of mRNA, and sometimes they merely inhibit translation. Although the process seems like a stereotypical molecular mechanism explanation, it is precisely this mechanism that enables rice to rapidly regulate a number of key genes when facing drought, high salt or other stresses (Kaur et al., 2024). Not every response is regulated by gene upregulation or hormones. The miRNA layer is also very "tough".
3.2 Roles of specific miRNAs (e.g., miR156, miR398, miR169) in responses to drought, salinity, and other stresses
Some members of the miRNA family are particularly active in adverse conditions, such as miR156, which regulates SPL transcription factors and thereby affects reactive oxygen species levels. It also has an adaptive response to heavy metals like cadmium (Lu et al., 2024). The "means" of miR398 is to maintain the stability of ROS by targeting copper proteins, such as superoxide dismutase, which is particularly crucial during drought stress (Balyan et al., 2017). Looking at miR169, it regulates the NF-YA transcription factor and has an important impact on adaptation to water deficiency. Interestingly, there is also miR172, which does not directly act on stress-related genes but regulates the ROS clearance pathway through the IDS1 module, indirectly maintaining homeostasis under salt stress (Cheng et al., 2021). The expression patterns of these mirnas are often different in salt-tolerant and sensitive varieties, and it is precisely they that enable rice to adjust its state "adaptively".
3.3 Fine-tuning of transcription factors and stress-related pathways by miRNAs
Not all regulation relies on "turning a gene on or off". The remarkable aspect of miRNA lies in the fact that it does not directly act but rather "targets" the regulators - various transcription factors, such as MYB, NF-YA, ARF, NAC, SPL and other families. They act like a central system, responsible for transmitting stress signals to downstream gene networks. And miRNA is like installing a governor on this system. It can indirectly affect hormone pathways, such as abscisic acid or antioxidant mechanisms, ultimately manifested in stomatal movement, photosynthetic efficiency, and even leaf senescence (Parmar et al., 2020; Kaur et al., 2024). Under drought or salt stress, rice does not become a mess but fine-tunes the intensity and speed of its response through these mirnas. From the perspective of breeding, who wouldn't want a stress-resistant rice plant that "regulates itself"? Understanding these networks might just be the breakthrough for improvement.
4 Molecular Mechanisms of DNA Methylation and miRNA Cross-talk
4.1 Regulation of miRNA gene promoter activity and expression by DNA methylation
miRNA expression is often influenced by the degree of promoter methylation, a phenomenon that has been supported by research in rice. In some cases, once cytosine on the promoter is methylated, it may directly suppress the transcriptional activity of miRNA. Especially in the experiments of rice tissue culture, it was observed that while the DNA methylation level decreased, the expression of multiple mirnas (including previously unidentified ones) also changed (Wang et al., 2022). This change is not one-way. Interestingly, those 24-nt long mirnas (Lmirnas) generated by the DCL3 pathway can in turn guide DNA methylation at their own sites. That is to say, mirnas may be involved in regulating their own expression (Chellappan et al., 2010). In this way, the entire expression process is no longer just a passive response but forms a feedback regulation loop.
4.2 miRNA-mediated feedback regulation of DNA methyltransferase genes
The matter is not limited to the promoter level. Some mirnas directly act on the core factors that regulate DNA methylation themselves, such as mrnas targeting methyltransferase genes (like DRM2 or CMTs), thereby interfering with the expression levels of these enzymes. This mechanism makes miRNA an important participant in regulating the entire DNA methylation map, not through indirect influence but through direct regulation (Fuso et al., 2020). For instance, in a study simulating the lunar orbit environment, some stress-induced mirnas in rice were predicted to target DNA methylation regulators, indicating that they were also involved in methylation regulation under special conditions (Du et al., 2024). This mutually regulatory relationship provides plants with flexibility in responding to external changes and also explains why epigenetic regulatory systems are often not static.
4.3 Joint effects on genome stability and transposon activity in rice
The stability of the genome is often more prone to problems under stress, and DNA methylation and miRNA play the role of "guards" here. For instance, some key genes (such as OsDDM1 and OsDRM2) can silence transposition elements through methylation in the CHG and CHH regions, preventing them from "running around" in the genome and disrupting normal functions (Tan et al., 2016). However, this process is not entirely dependent on DNA methylation itself. Mirnas of 24 nt are also involved in the control of TE, especially family members like miR812w derived from Stowaway MITE. They can also guide methylation to the relevant TE sites (Figure 1) (Campo et al., 2021). Sometimes, when there is a problem with this regulatory system, such as in the regenerated plants produced by tissue culture, methylation at the CHG and CHH sites decreases, and the types of small Rnas also change. As a result, some tes are activated, and the phenotype fluctuates accordingly (Wang et al., 2022). This indicates that miRNA and DNA methylation do not operate independently but cooperate to construct a regulatory network, which not only ensures the integrity of the genome but also enables rice to flexibly respond to various environmental stresses.
![]() Figure 1 Resistance of rice plants overexpressing MIR812w (miR812w-OE) to M. oryzae infection (Adopted from Campo et al., 2021) |
5 Integrated Analysis Strategies Across Regulatory Networks
5.1 Integrated analysis of WGBS (whole genome bisulfite sequencing) and small RNA-seq data
WGBS can provide a panoramic view of DNA methylation, especially the cytosine modification information in units of bases. small RNA-seq is mainly used to analyze the types and abundance of mirnas. The combination of these two types of data is actually quite interesting. It is not always necessary to go to such great lengths for dual sequencing, but in stress studies, they often manage to uncover some epigenetic synergies (Naing et al., 2025). For instance, when the methylation status of some miRNA promoter regions changes, the expression level fluctuates accordingly. Sometimes miRNA can also participate in the DNA methylation process in reverse, influencing the regulatory state of its target (Conesa et al., 2016; Ge et al., 2018). Although processing these datasets is time-consuming, ensemble analysis does enable us to clearly understand the direction of some regulatory paths, especially when rice is under stress.
5.2 Construction of co-expression and regulatory networks
When it comes to gene regulation, the analysis of individual elements is far from sufficient. Constructing a network is a clearer approach. How miRNA is regulated, which genes act together, and which expression fluctuations are dominated by methylation can all be sorted out through co-expression networks or regulatory networks. Some highly connected nodes in the network, such as certain transcription factors or methyltransferases, are often core hubs, and these modules are particularly sensitive to stress responses (Ge et al., 2018). However, sometimes the network seems very complex, but only a few points may actually work. This is also the most attractive aspect of network analysis - it can "find the main axis from the chaos".
5.3 Systems biology modeling of epigenetic-transcriptional regulatory networks
It is actually not easy to incorporate methylation, miRNA and transcriptional responses into one logical system. This is also why an increasing number of studies are resorting to systems biology methods to simulate the interaction trajectories among these molecules through modeling. In the model, we can determine whether the elevated expression of a certain miRNA will bring about synchronous changes in the expression of downstream genes, or whether the methylation status of a promoter will interfere with its miRNA binding region (Butler et al., 2018). Although these models may not fully restore biological systems, they can provide us with a dynamic predictive perspective on which factors are more likely to be key to regulation and which steps deserve priority attention in stress-resistant breeding (Huang et al., 2025). The value of this kind of analysis lies in that it enables us to avoid detours and gain more certainty.
6 Case Study: Interplay of DNA Methylation and miRNA Networks Under Stress Conditions in Rice
6.1 Empirical study on co-regulation by miR393 and DNA methylation under drought stress
When drought strikes, rice does not respond solely through a single pathway. For instance, the mutual restraint between miRNA and DNA methylation is one of its adaptive mechanisms. miR393 is a well-studied example. It regulates some transcripts related to the auxin signaling pathway, and these transcripts are closely related to drought responses. The problem is that miR393 itself is also regulated - the methylation status at its promoter region and target gene loci can change, and this change may affect its expression level and the dynamic expression of downstream genes (Nadarajah and Kumar, 2019; Yin et al., 2024). That is to say, for rice to "hit the brakes" under drought conditions, the coordination between miR393 and DNA methylation becomes very important and cannot be accomplished by a single molecule alone.
6.2 Coordinated changes in miRNA patterns mediated by OsDCL3b and methylation profiles under salt stress
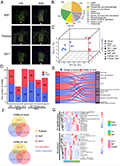
In a high-salt environment, the internal regulatory network of rice will respond as a whole, among which OsDCL3b is an indispensable core member. This protein itself is involved in the synthesis of 24 nt small Rnas, and these small Rnas are closely related to DNA methylation. They can silence some genes related to stress responses through RNA guidance, especially those transposition elements that may cause side effects when overreacting (Campo et al., 2021; Tong et al., 2025). It is worth noting that salt-tolerant varieties and salt-intolerant varieties often differ significantly in miRNA levels and methylation patterns, and the two may mutually feedback regulate each other. Multi-omics data also indicate that this bidirectional regulation helps maintain genomic stability and can also regulate some key metabolic pathways, having a significant impact on salt tolerance (Figure 2) (Garg et al., 2015; Tong et al., 2025).
![]() Figure 2 Metabolite profiles of rice from different varieties and tissues under salt stress (Adopted from Tong et al., 2025) Image caption: A Phenotypic characteristics of the NIP, Pokkali, and 9311 under salt stress. B Composition and proportion of different metabolites in rice. C PCA of the metabolites in different tissues and varieties under salt stress in rice. D The number of DAMs in different samples under salt stress. E Sankey diagram of identified DAMs in six comparative groups. F Venn diagram analysis of identified DAMs in the shoots and roots of different rice varieties after salt treatment. G Heatmap of DAMs that are specifically up-regulated in Pokkali and common (Adopted from Tong et al., 2025) |
6.3 Comparative analysis of DNA methylation and miRNA regulation among rice varieties
The differences in regulatory networks among different varieties are not as simple as just a minor "modulation expression level". Hardy rice varieties like Nagina 22 and Pokkali show many regions different from those of sensitive varieties on the DNA methylation map. These differentially methylated regions (DMRs) often occur near genes related to stress responses, and their miRNA expression patterns are also significantly different (Garg et al., 2015). This linked regulation of epigenetics and miRNA levels might precisely be the root cause for their "better survival" in adverse circumstances. A systematic comparison of these differences can not only help us understand the molecular mechanisms behind genotypes, but also point out more valuable targets for stress-resistant breeding (Zhang et al., 2018).
7 Conclusions and Future Perspectives
It has gradually become clear that DNA methylation and miRNA play important roles in the process of rice coping with adverse conditions. However, the relationship between them is not simply a matter of "who controls whom", but rather a state of mutual influence and checks and balances. For instance, sometimes changes in miRNA expression are due to alterations in the methylation of the promoter region. In some other cases, miRNA itself can target DNA methyltransferases or other regulatory elements, which in turn affect the entire methylation process. Such a loop structure means that regulation can be very precise, but at the same time it is also more difficult to predict. For plants, this complex regulatory network is actually beneficial - it enables rice to adjust gene expression more flexibly to adapt to various stresses such as drought and salinity.
But then again, this "DNA methylation-mirNA" regulatory axis is not easy to be fully clarified. A practical issue is that in many stressful scenarios, methylation and miRNA changes occur simultaneously. It is still not clear for the time being whether the causal order came first, the chicken or the egg. Moreover, both of these have strong tissue specificity and developmental stage specificity, which means that even if you get a bunch of omics data, it may still be very difficult to sort out a clear logical line. Not to mention that different rice varieties respond differently to stress. When the data is mixed up, the analysis becomes even more troublesome.
In the future, if we want to take this research a step further, it may be necessary to rely on some more "subtle" technologies, such as single-cell sequencing or spatial transcriptomics, in combination with epigenomic analysis, to observe the response trajectories of specific cell types under stress. Meanwhile, tools like CRISPR/dCas9 have also begun to be used to "rewrite" the methylation state of DNA. If these new tools can be combined with miRNA research, it might be possible to precisely control a certain epigenetic factor in a living state. In the long run, if these molecular-level understandings are introduced into breeding practices, there will be an opportunity to cultivate new rice varieties that can maintain stable yields even in harsh environments by identifying key regulatory nodes. By then, enhancing resilience may no longer be just a laboratory goal, but a practical approach that truly reaches the fields and villages.
Acknowledgments
I appreciate Dr Liu from the Hainan Institution of Biotechnology for his assistance in references collection and discussion for this work completion.
Conflict of Interest Disclosure
The author affirms that this research was conducted without any commercial or financial relationships that could be construed as a potential conflict of interest.
Balyan S., Kumar M., Mutum R., Raghuvanshi U., Agarwal P., Mathur S., and Raghuvanshi S., 2017, Identification of miRNA-mediated drought responsive multi-tiered regulatory network in drought tolerant rice Nagina 22, Scientific Reports, 7: 15450.
https://doi.org/10.1038/s41598-017-15450-1
Butler A., Hoffman P., Smibert P., Papalexi E., and Satija R., 2018, Integrating single-cell transcriptomic data across different conditions technologies and species, Nature Biotechnology, 36: 411-420.
https://doi.org/10.1038/nbt.4096
Cai H., Liu K., An B., Wang R., Yang F., Zeng C., Jiao C., and Xu Y., 2022, DNA methylation alterations and their association with high temperature tolerance in rice anthesis, Journal of Plant Growth Regulation, 42: 780-794.
https://doi.org/10.1007/s00344-022-10586-5
Campo S., Sánchez-Sanuy F., Camargo-Ramírez R., Gómez-Ariza J., Baldrich P., Campos-Soriano L., Soto-Suárez M., and Segundo S., 2021, A novel Transposable element‐derived microRNA participates in plant immunity to rice blast disease, Plant Biotechnology Journal, 19: 1798-1811.
https://doi.org/10.1111/pbi.13592
Chellappan P., Xia J., Zhou X., Gao S., Zhang X., Coutiño G., Vazquez F., Zhang W., and Jin H., 2010, siRNAs from miRNA sites mediate DNA methylation of target genes, Nucleic Acids Research, 38: 6883-6894.
https://doi.org/10.1093/nar/gkq590
Cheng X., He Q., Tang S., Wang H., Zhang X., Lv M., Liu H., Gao Q., Zhou Y., Wang Q., Man X., Liu J., Huang R., Wang H., Chen T., and Liu J., 2021, The miR172/IDS1 signaling module confers salt tolerance through maintaining ROS homeostasis in cereal crops, The New Phytologist, 230: 1017-1033.
https://doi.org/10.1111/nph.17211
Conesa A., Madrigal P., Tarazona S., Gómez-Cabrero D., Cervera A., McPherson A., Szcześniak M., Gaffney D., Elo L., Zhang X., and Mortazavi A., 2016, A survey of best practices for RNA-seq data analysis, Genome Biology, 17: 13.
https://doi.org/10.1186/s13059-016-0881-8
Du X., Zhang Y., Zhang M., and Sun Y., 2024, Variations in DNA methylation and the role of regulatory factors in rice (Oryza sativa) response to lunar orbit stressors, Frontiers in Plant Science, 15: 1427578.
https://doi.org/10.3389/fpls.2024.1427578
Fuso A., Raia T., Orticello M., and Lucarelli M., 2020, The complex interplay between DNA methylation and miRNAs in gene expression regulation, Biochimie, 172-173: 23-30.
https://doi.org/10.1016/j.biochi.2020.02.006
Garg R., Chevala V., Shankar R., and Jain M., 2015, Divergent DNA methylation patterns associated with gene expression in rice cultivars with contrasting drought and salinity stress response, Scientific Reports, 5: 14922.
https://doi.org/10.1038/srep14922
Ge S., Son E., and Yao R., 2018, iDEP: an integrated web application for differential expression and pathway analysis of RNA-Seq data, BMC Bioinformatics, 19: 534.
https://doi.org/10.1186/s12859-018-2486-6
Guo H., Wu T., Li S., He Q., Yang Z., Zhang W., Gan Y., Sun P., Xiang G., Zhang H., and Deng H., 2019, The methylation patterns and transcriptional responses to chilling stress at the seedling stage in rice, International Journal of Molecular Sciences, 20: 5089.
https://doi.org/10.3390/ijms20205089
Huang D.S., Chen R.C., and Li J.Q., 2025, Dissecting complex traits in rice: insights from recent GWAS findings, Plant Gene and Trait, 16(2): 47-55.
https://doi.org/10.5376/pgt.2025.16.0006
Jia Y., Wei K., Qin J., Zhai W., Li Q., and Li Y., 2025, The roles of MicroRNAs in the regulation of rice–pathogen interactions, Plants, 14(1): 136.
https://doi.org/10.3390/plants14010136
Kaur S., Seem K., Duhan N., Kumar S., Kaundal R., and Mohapatra T., 2024, Comparative miRNome and transcriptome analyses reveal the expression of novel miRNAs in the panicle of rice implicated in sustained agronomic performance under terminal drought stress, Planta, 259(6): 128.
https://doi.org/10.1007/s00425-024-04399-x
Lu L., Chen X., Chen J., Zhang Z., Zhang Z., Sun Y., Wang Y., Xie S., Ma Y., Song Y., and Zeng R., 2024, MicroRNA-encoded regulatory peptides modulate cadmium tolerance and accumulation in rice, Plant Cell and Environment, 47(5): 1452-1470.
https://doi.org/10.1111/pce.14819
Nadarajah K., and Kumar I., 2019, Drought response in rice: the miRNA Story, International Journal of Molecular Sciences, 20(15): 3766.
https://doi.org/10.3390/ijms20153766
Naing N.N.Z.N., Wang C.L., Zhou X.L., Zhang C., Li J.J., Li J., Zhu Q., Lee D.S., and Chen L.J., 2025, Molecular mechanisms of rice drought resistance genes and their prospects in breeding, Molecular Plant Breeding, 16(3): 165-179.
https://doi.org/10.5376/mpb.2025.16.0017
Parmar S., Gharat S., Tagirasa R., Chandra T., Behera L., Dash S., and Shaw B., 2020, Identification and expression analysis of miRNAs and elucidation of their role in salt tolerance in rice varieties susceptible and tolerant to salinity, PLoS ONE, 15(4): e0230958.
https://doi.org/10.1371/journal.pone.0230958
Rajkumar M., Shankar R., Garg R., and Jain M., 2020, Bi-sulphite sequencing reveals dynamic DNA methylation under desiccation and salinity stresses in rice cultivars, Genomics, 112(5): 3537-3548.
https://doi.org/10.1016/j.ygeno.2020.04.005
Sun M., Yang Z., Liu L., and Duan L., 2022, DNA methylation in plant responses and adaption to abiotic stresses, International Journal of Molecular Sciences, 23(13): 6910.
https://doi.org/10.3390/ijms23136910
Tan F., Zhou C., Zhou Q., Zhou S., Yang W., Zhao Y., Li G., and Zhou D., 2016, Analysis of chromatin regulators reveals specific features of rice DNA methylation pathways1, Plant Physiology, 171: 2041-2054.
https://doi.org/10.1104/pp.16.00393
Tong H., Wang C., Han X., Sun Q., Luo E., Yang C., Xu G., Ou X., Li S., Zhang J., and Yang J., 2025, Multi-omics-Based Construction of ncRNA-gene-metabolite networks provides new insights into metabolic regulation under salt stress in rice, Rice, 18: 50.
https://doi.org/10.1186/s12284-025-00811-6
Wang N., Yu Y., Zhang D., Zhang Z., Wang Z., Xun H., Li G., Liu B., and Zhang J., 2022, Modification of gene expression dna methylation and small RNAs expression in rice plants under in vitro culture, Agronomy, 12(7): 1675.
https://doi.org/10.3390/agronomy12071675
Wang W., Qin Q., Sun F., Wang Y., Xu D., Li Z., and Fu B., 2016, Genome-wide differences in DNA methylation changes in two contrasting rice genotypes in response to drought conditions, Frontiers in Plant Science, 7: 1675.
https://doi.org/10.3389/fpls.2016.01675
Yin M., Wang S., Wang Y., Wei R., Liang Y., Zuo L., Huo M., Huang Z., Lang J., Zhao X., Zhang F., Xu J., Fu B., Li Z., and Wang W., 2024, Impact of abiotic stress on rice and the role of DNA methylation in stress response mechanisms, Plants, 13(19): 2700.
https://doi.org/10.3390/plants13192700
Zhang Q., Liang Z., Cui X., Ji C., Li Y., Zhang P., Liu J., Riaz A., Yao P., Liu M., Wang Y., Lu T., Yu H., Yang D., Zheng H., and Gu X., 2018, N6-methyladenine DNA methylation in japonica and indica rice genomes and its association with gene expression plant development and stress responses, Molecular Plant, 11(12): 1492-1508.
https://doi.org/10.1016/j.molp.2018.11.005

. PDF(661KB)
. FPDF(win)
. FPDF(mac)
. HTML
. Online fPDF
Associated material
. Readers' comments
Other articles by authors
. Xingzhu Feng
Related articles
. Rice ( Oryza sativa )
. DNA methylation
. microRNA
. Response to coercion
. Epigenetic regulation
Tools
. Email to a friend
. Post a comment
.png)
.png)